首页
>
新闻资讯
>
外贸干货
>
外贸淡季来了?莫慌,教你轻松应对!
外贸淡季来了?莫慌,教你轻松应对!
每年的7-8月外贸生意淡了不少,这是因为夏季很多欧洲客户都在休假。对很多欧洲人来说,夏季休假是一年中相当美好的时光,选择一个度假地然后舒舒服服地待上一段时间,是他们生活的重要组成部分。那么,外贸人如何应对销售淡季?
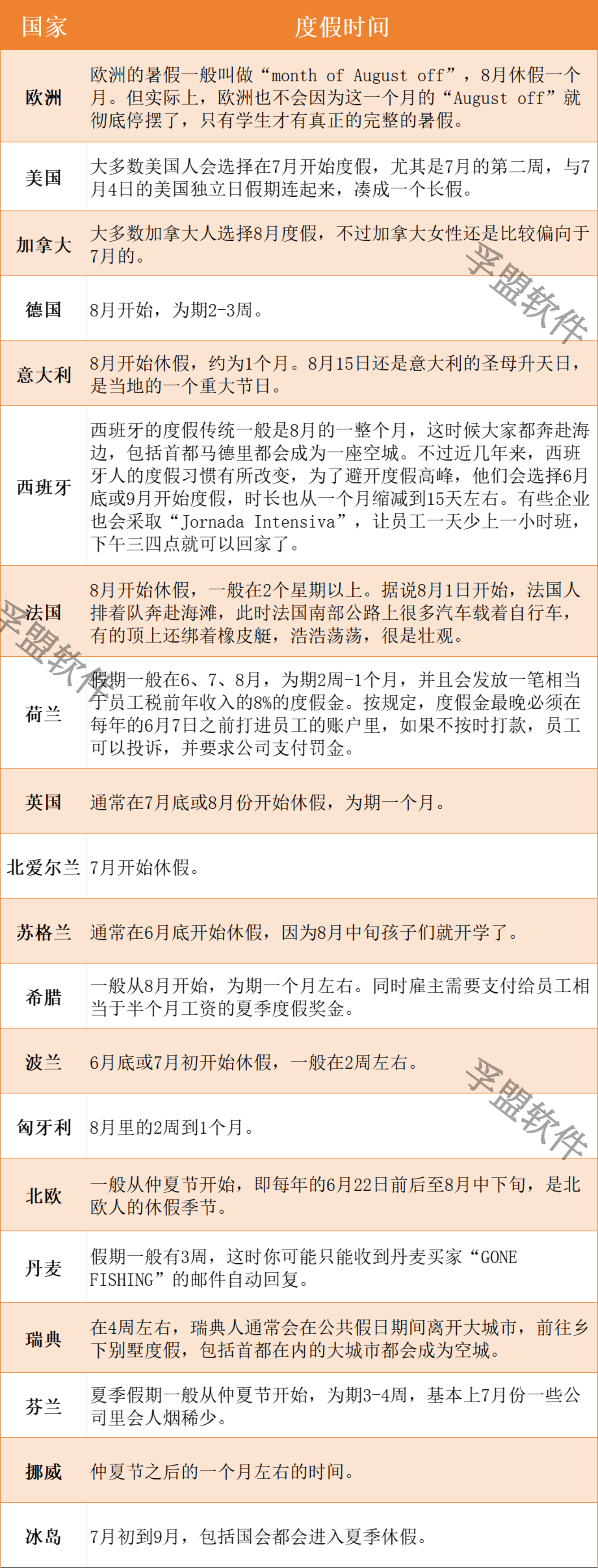
一、老外的假期安排

二、如何应对“外贸淡季”?
1. 休假前跟客户确认细节
在欧洲客人休假前,就把手头上正在生产的订单、出货细节跟客人一一确认。否则客人远离本国去休假时,可能不会接听工作电话,也不会回复工作邮件,到时候找不到人,会耽误生产和发货。
2. 尽量留下客户的紧急联系方式与休假结束时间
如果可以的话,尽量叫客人留下一个可以随时找到他的联络方式,因为在货物生产、订单履行的过程中总是会出现这样或那样的意外事件,有时不得不与其亲自确认。此外,尽量跟客人确认其假期多长,以便相应地安排工作。
3. 休假前催单
如果客人没下单,尽量说服他在度假前下单,这样的话,等他度完假回来,生产也接近尾声或是完成了。
①度假前逼单邮件怎么写?
We hope this email finds you well. As we approach the summer months, we understand that many of our valued customers like to enjoy a well-deserved vacation. In light of this, we wanted to remind you to place your order with us before your upcoming vacation.
见信安好。随着夏季的临近,我们明白我们的许多尊贵客户都喜欢享受一个当之无愧的假期。鉴于此,我们想提醒您在即将到来的假期之前向我们下订单。
As the vacation season approaches, we hope you are looking forward to your time off and the chance to relax. Before you leave, we wanted to remind you that if you haven't placed your order with us yet, now is the last chance to do so before your vacation!
随着假期的临近,我们希望你期待着你的假期和放松的机会。在你离开之前,我们想提醒你,如果你还没有向我们下订单,现在是你假期前最后的机会了。
②给客户的度假祝福短信怎么写?
Wishing you a fantastic vacation filled with joy, relaxation, and unforgettable memories!
祝您度过一个充满欢乐、放松和难忘回忆的美妙假期!
May your vacation be filled with adventure, laughter, and endless happiness. Enjoy every moment!
愿您的假期充满冒险、欢笑和无尽的幸福。享受每一刻!
Sending warm wishes for a blissful vacation and a much-needed break from your busy routine. Enjoy and recharge!
送上温馨的祝福,祝您有一个幸福的假期,从繁忙的日常生活中休息一下。享受和充电!
4.维护老客户
遇到淡季就能体会老客户的珍贵了,特别是采购品种丰富的老客户,在这段时间多问问他们的需求。
5.多开发除欧洲以外的其他国家市场
并不是全世界各地的人都跟欧洲人一样那么富裕、悠闲。经济发达的美国,工薪阶层的假期也没那么长,更不要说非亚拉了。这些地区来七八月份公司业务照常运转。欧洲订单减少时,我们可以将开发业务的火力集中在其他区域。
淡季去哪找客户?重点挖掘这3类市场:
①非休假区市场
非洲、拉美、东南亚:这些地区7-8月正常办公,尤其非洲基建、机械需求旺盛。
中东:斋月后(6月结束)采购需求回升,可重点跟进。
南半球国家:如澳大利亚、巴西正值冬季,保暖用品、小家电需求上升。
②“反季节”产品市场
冬季用品(南半球)、室内产品(如小家电、家居品)、全年无休品类(机械配件、医疗器械)。
③替代欧美的新兴市场
东南亚:越南、泰国制造业崛起,原材料、半成品需求大。
东欧:波兰、捷克等非核心休假国,假期较短。
6.充实自己
如果淡季来临之时,可以找些事情充实自己。比如可以多研究一下平台的功能、数据,多上传一些产品,也可以完善产品信息。平时没工夫处理的事情,可以淡季的时候操作。
7.收集更多客户信息
采集客户资源,分析客户来源,这样才能更快更准确的开发客户,为企业带来最大收益。
8.假期结束后与客户取得联系
假期结束后,用一句:How was your holiday? 跟客户开启新联络吧。
三、2025年下半年重要外贸节日
2025下半年的外贸营销日历分享,提前规划,抢占市场先机。
1.8月8日国际猫咪日&8月26日国际狗狗日
爱宠人士的节日,宠物猫咪/狗狗专属用品(玩具、零食、服饰、护理产品)将迎来热销高峰。每一个宠物节日都是宠物品牌不可错失的营销良机。
2.暑期热销季
正值暑假与返校前夕,文具、游泳装备、户外运动产品、办公用品、数码电子设备全面进入销售旺季,需求强劲。
3.9月20日慕尼黑啤酒节
全球狂欢的啤酒盛宴,把握机会推广啤酒及相关酒具、派对装饰用品、巴伐利亚风情主题服饰。
4.返校购物季
9月是学生返校核心时段,采购商需要采购热门商品如电子产品(电脑、平板)、文具、学生服装等。
5.10月1日中国国庆节
海外华人思乡情浓,中国特色美食、传统服饰、印有国旗/中国元素的精致小物件(如马克杯、钥匙扣)最能打动人心,是销售重点。
6.10月31日万圣夜
西方重要节日,氛围浓烈,主题服饰(尤其是儿童和成人创意装扮)、鬼怪装饰、派对用品(糖果、灯具)是核心热卖品。切记提前数周开始营销预热,抢占市场。
7.11月1日万圣节
延续万圣夜的氛围,主题服饰和派对用品仍有销售机会。
8.11月27日感恩节
家庭团圆的温馨节日。人们互赠礼物、准备家宴,定制化礼品(刻字饰品)、电子产品、厨房用品(烘焙器具)、家庭聚会用品销售表现突出。
8.11月28日黑色星期五
全球瞩目的购物狂欢节,全品类商品参与打折。因此商家必须提前数月精心筹备,抢占先机。
10.12月25日圣诞节
全年最重要的节日之一,礼品需求覆盖全品类。营造浓厚的圣诞节日氛围(装饰品、圣诞树、灯饰、音乐)对于提升购物欲至关重要。
11.12月26日节礼日(英国/加拿大/澳大利亚等)
节后购物潮,折扣商品受关注,外贸企业可针对对应市场做促销收尾,清理库存、促进交易。
12.12月31日跨年夜
辞旧迎新,派对之夜,派对活动用品、庆祝玩具(如喇叭、帽子)、闪亮服饰是热卖焦点,为新的一年拉开序幕。
热门推荐
视频课程精选












